-
2024-06-28
-
2024-06-28
-
2024-06-28
-
2024天津高考本科提前批和艺术、体育类本科批志愿填报28日中午12点结束
2024-06-28
-
2024年西藏高考志愿正式填报时间公布 6月29日开通正式填报入口
2024-06-28
更新:2025-07-30 13:24:01来源:山东省教育招生考试院
2024-06-28
2024-06-28
2024-06-28
2024天津高考本科提前批和艺术、体育类本科批志愿填报28日中午12点结束
2024-06-28
2024年西藏高考志愿正式填报时间公布 6月29日开通正式填报入口
2024-06-28
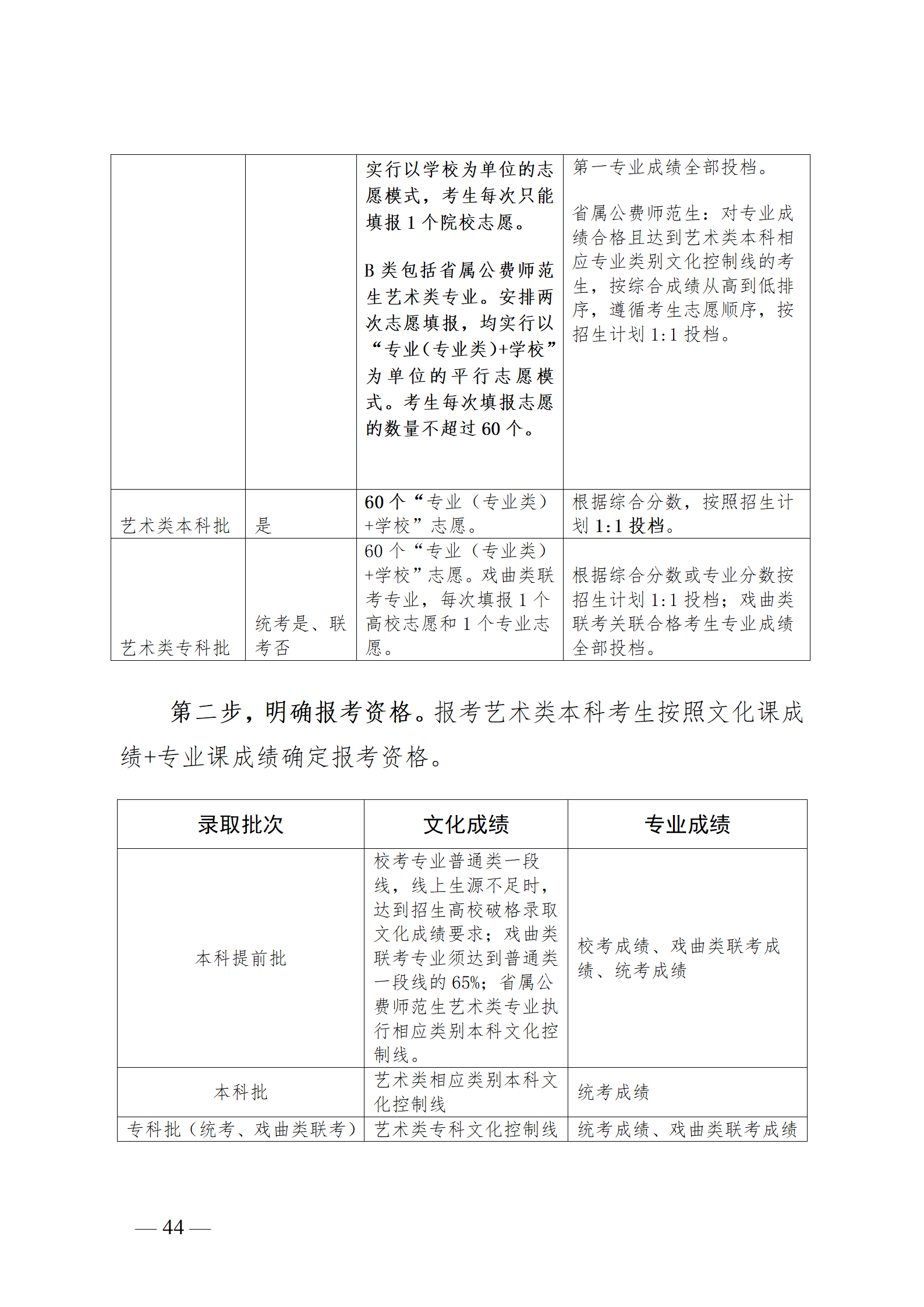
【高考 山东省普通高校招生志愿填报百问百答(2025版)】易学网从山东省教育招生考试院了解到,山东省普通高校招生志愿填报百问百答(2025版)公布,相关事宜详情如下:

点击查看:山东省普通高校招生志愿填报百问百答(2025版).doc























































“山东省普通高校招生志愿填报百问百答(2025版)” 由易学网收集于互联网或用户投稿,仅供参考,具体以教育考试院或学校官网发布为准!如有侵权,请联系站长删除。